
This page summarizes SDT fatty data highlighted for ATTD-ASIA 2025.
Kidney ・ Retina ・ Heart ・ AI Pathology ・ Nerve
- Diabetic Kidney Disease (Hyperfiltration → GFR decline → fibrosis)
- Early Diabetic Retinopathy (ERG deficits · GFAP gliosis)
- HFpEF-like cardiomyopathy (E/A ratio · LVEDP)
- Fully compatible with AI-based pathology
Key Organ Phenotypes:
SDT fatty rats develop multi-organ complications of type 2 diabetes, allowing integrated evaluation of kidney, retina, heart, nerve and histopathological endpoints.
Kidney – DKD
Source: Poster CKD Summit 2024 – FITC-sinistrin GFR curve + FibroNest fibrosis map
Sample Image
Dapagliflozin strongly reduces hyperglycemia and prevents GFR decline in Unx SDT fatty rats

*p<0.05, ** p<0.01, *** p<0.001 and **** p<0.0001
FibroNest platform uncovers the antifibrotic effects of dapagliflozin in the renal cortex of Unx SDT fatty rats

*p<0.05, ** p<0.01, *** p<0.001 and **** p<0.0001
- Hyperfiltration → >50% GFR decline
- Glomerulosclerosis · tubular injury · fibrosis
- Responds to SGLT2i, GLP-1RA, ACEi
Poster CKD Summit 2024.pdf
Retina – Early DR
Source: ARVO 2018 – ERG deficits & GFAP gliosis
Sample Image
Electroretinography demonstrates retinal neurologic dysfunction in Unx SDT fatty rats from 12 weeks of age

*p<0.05 and *** p<0.001 vs. Unx SD control.
Unx SDT fatty rats show reactive gliosis in retina at 17 weeks of age

Upper and lower panels show representative pictures from a Unx SD rat and Unx SDT fatty rats, respectively, at 17 weeks of age.
- ERG deficits (A/B/OPs)
- GFAP/Vimentin gliosis
- Vascular dilation & remodeling
Poster ARVO 2018- Briand et al. (draft-1).pdf
Heart – HFpEF-like
Source: Mini-oral HFpEF data – E/A decline & LVEDP elevation
Sample Image

- Preserved EF · diastolic dysfunction
- LVEDP elevation
- Responds to GLP-1 agonists
220517 Briand et al. mini-oral presentation - SDT fatty rat.pdf
AI-based Pathology
Source: ASN 2024 – NephroPath · PEMP · FibroNest overlays
Sample Image
Nephropath Al demonstrates that dapagliflozin reduces tubuli impairment and glomerulosclerosis in Unx SDT fatty rats

*p<0.05, ** p<0.01, *** p<0.001 and **** p<0.0001
PEMP reveals that dapagliflozin improves podocyte effacement in Unx SDT fatty rats

*p<0.05, ** p<0.01 and **** p<0.0001
FibroNest platform uncovers the antifibrotic effects of dapagliflozin in the renal cortex of Unx SDT fatty rats

*p<0.05, ** p<0.01, *** p<0.001 and **** p<0.0001
- NephroPath – glomerular analysis
- PEMP – podocyte effacement
- FibroNest – fibrosis depth/volume map
Physiogenex - poster ASN Kidney Week 2024 - SDT fatty rat.pdf
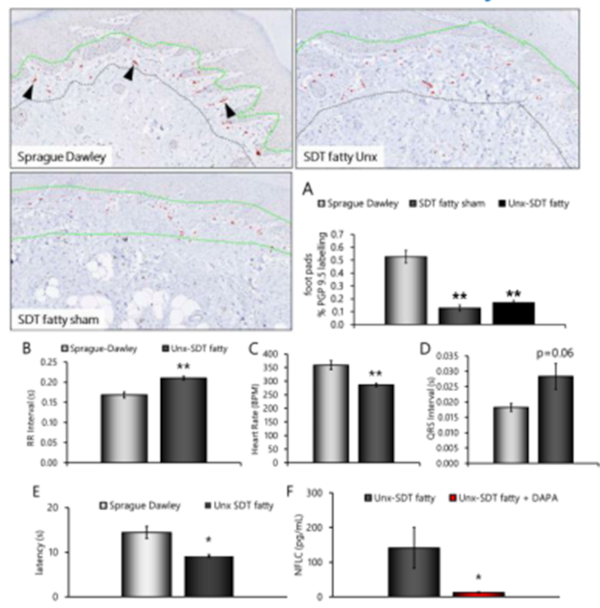
Nerve – Peripheral Neuropathy
Source: ATTD-ASIA 2025 Poster – NF-L reduction by dapagliflozin
Sample Image (NF-L: plasma neurofilament light chain)

- NF-L elevation indicates peripheral nerve injury in the Unx SDT fatty rat
- Dapagliflozin lowers NF-L, suggesting therapeutic improvement
- Neuropathy appears as an additional comorbidity alongside nephropathy and retinopathy
ATTD-ASIA 2025 e-Poster(TBD)
Key Organ Phenotypes:
- Physiogenex (France)– DKD, HFpEF, and metabolic complications
- Cardiomedex (France)– Cardiac imaging, HFpEF characterization, and cardiometabolic phenotyping」
- AI pathology partners – Aiosyn, Nipoka, PharmaNest, etc.
These partners play a central role in generating and validating SDT fatty data for global pharmaceutical R&D.
Applications
- DKD progression & renoprotective drug evaluation
- HFpEF / cardiorenal axis studies
- Early DR neurovascular research
- AI pathology validation & digital biomarker development
ATTD-ASIA 2025 e-Poster
SGLT2 INHIBITION IMPROVES GLYCEMIC CONTROL, DIABETIC NEPHROPATHY AND NEUROPATHY IN THE SPONTANEOUSLY DIABETIC TORII FATTY RAT, A TRANSLATIONAL MODEL OF TYPE 2 DIABETES
François Briand1, Estelle Grasset1, Takeshi Ohta2, Masami Shinohara3, Caroline Dubroca4, Thierry Sulpice1,4
1Physiogenex, FRANCE
2Graduate School of Agriculture, Kyoto University, JAPAN
3CLEA Japan Inc, JAPAN
4Cardiomedex, FRANCE
This work will be presented as an e-Poster at ATTD-ASIA 2025.
Please search for “SDT fatty” or “SGLT2 inhibition” in the e-Poster system.
Contact
For collaboration, joint studies, or model access, please contact:Confidential discussion available upon request.



